五部门最新通知!福州要有市内免税店了!
创始人
2025-01-13 09:03:02
0

《福州将迎市内免税店:五部门通知带来新机遇》

五部门的最新通知宛如一阵春风,为福州带来令人振奋的消息——市内免税店即将落地。这一举措意义非凡。从消费角度看,它将吸引更多消费者,无论是本地居民还是外地游客,都能在此享受免税购物的实惠,丰富人们的购物选择,满足对高端商品或特色商品的需求。从城市发展而言,市内免税店有助于提升福州的商业魅力与城市形象,进一步推动福州朝着国际化都市迈进,在区域商业竞争中占据更有利的地位,有望带动相关产业发展,成为经济增长的新亮点。


好消息!福州要有市内免税店了!

27日,记者从有关方面获悉,财政部、商务部、文化和旅游部、海关总署、国家税务总局近日印发《关于完善市内免税店政策的通知》,明确自2024年10月1日起,按照《市内免税店管理暂行办法》(以下简称《办法》)规范市内免税店管理工作,促进市内免税店健康有序发展。

五部门最新通知!福州要有市内免税店了!

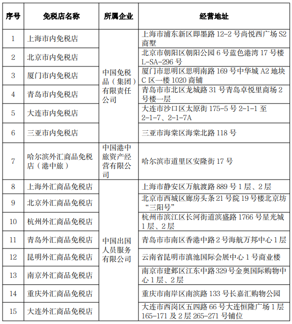
根据《通知》,现有北京、上海、青岛、大连、厦门、三亚等6家市内免税店,自《通知》施行之日起适用《办法》;现有北京、上海、哈尔滨等13家外汇商品免税店,自《通知》施行之日起3个月内转型为市内免税店,经海关验收合格后开始营业。同时,在广州、成都、深圳、天津、武汉、西安、长沙和福州等8个城市,各设立1家市内免税店。

《办法》明确,市内免税店的销售对象为即将于60日内搭乘航空运输工具或国际邮轮出境的旅客(包括但不限于中国籍旅客)。市内免税店采取市内提前购买,口岸离境提货的方式,旅客在市内免税店购物后,应当在设立于口岸出境隔离区内的免税商品提货点提取所购免税商品,并一次性携带出境。市内免税店主要销售便于携带的消费品,鼓励市内免税店销售国货“潮品”,将具有自主品牌、有助于传播中华优秀传统文化的特色产品纳入经营范围。《办法》还规定了市内免税店设立审批、经营主体确定方式等管理要求。

2021年,中国免税品(集团)有限公司与省旅发集团签署合作协议,计划在福州市区设立大型城市免税店。

现有市内免税店和可转型为市内免税店的外汇商品免税店名单↓↓

五部门最新通知!福州要有市内免税店了!

五部门最新通知!福州要有市内免税店了!

相关内容

热门资讯

左海会客厅 | “菌草女儿”林...   “菌草女儿”林冬梅:22载深耕菌草事业,让世界透过一株草读懂中国。
新华社关注福州:高空上的节日坚... 十月的福州高温依旧。有一群特殊工种的高空作业人员,默默坚守岗位,全力守护着万家灯火。国庆假期,福州供...
福州市市场监管部门召开“两节”... 福州新闻网9月30日讯(记者 朱丽萍 通讯员 游振云 文/摄)9月30日,记者从福州市市场监督管理局...
好戏轮番上台,鼓山寻福太火爆! 国庆中秋长假,“寻福鼓山 喜迎国庆”2025鼓山国庆假期特色文化活动现场火爆! ...
突发!美国一炼油厂爆炸起火 当地时间10月2日晚,在美国加利福尼亚州洛杉矶市附近的埃尔塞贡多市,美国雪佛龙石油公司旗下一座炼油厂...
福州这一幕太壮观了,很多人都没... 金秋十月,硕果飘香 眼下,正值火龙果的成熟期 福清的火龙果种植基地里 红彤彤的红心火龙果挂满枝...
10月11日起,调图! 10月11日起,全国铁路实行新的列车运行图,保持客货列车开行规模,优化列车开行结构,安排图定旅客列车...
古今对望 家园共此时   古与今在此合影,家与国在此同梦,有福之州藏尽时光的浪漫!
台风“麦德姆”登陆!福建气温直... 最新消息!据菲律宾国家气象局消息,当地时间10月3日9时,今年第21号台风“麦德姆”在菲律宾吕宋岛北...
青少年自然笔记作品展亮相福州 10月1日,福州市青少年自然笔记优秀作品展在三江口植物园兰香馆正式展出。展览将持续至15日,免费开放...
夜经济激发国庆中秋假期文旅消费... 祥坂夜市的烟火气引来众多消费者。 闽江畔霓虹闪烁,古厝巷弄灯火通明,人群熙攘、美食飘香,交织出一幅...
随意吐痰煞风景 国庆假期,福州各大景区都迎来比平时更大的客流量,四面八方的游客纷至沓来,沉浸在欢乐的游玩氛围之中。然...
福州发送铁路旅客创单日历史新高 记者2日从福州火车站获悉,10月1日福州站发送旅客147098人次,福州南站发送旅客96927人次,...
仓山举办百姓大舞台文艺演出 2日晚,螺洲古镇路口广场热闹非凡,仓山区“福满金秋 遇见仓山遇见你”国庆系列文化活动之百姓大舞台文艺...
文明餐桌“不放假” 守护“舌尖... 国庆中秋假期,正是与家人、亲友欢聚品茶、共享家宴的美好时光。美食与温情不可或缺,文明餐桌亦不应缺席。...
福州高新区诚信文化公园亮相 近日,福州高新区打造的区域内首个诚信文化公园正式揭牌。该公园依托高岐河智慧体育公园原有基础,将自然生...
儿童剧《田螺姑娘》精彩上演 1日、2日下午,福州市工人文化宫演艺中心剧场座无虚席,由福建人民艺术剧院、福建省杂技团联合出品的跨界...
仓山港头社区举办“双节”同庆主... 为庆祝国庆、中秋佳节,近日,仓山下渡街道港头社区举办主题活动,融文艺汇演与趣味游园于一体,吸引近百名...
平凡的坚守 动人的风景 国庆中秋双节同庆,当千家万户沉浸在团圆的喜悦中时,榕城的大街小巷、青山绿水间,有不少平凡的身影坚守在...